超低 500nA 静态电流(IQ), 2V 至 5.5V 宽输入,1A 降压调节器,采用 1.2mmx1.6mm CSP 封装

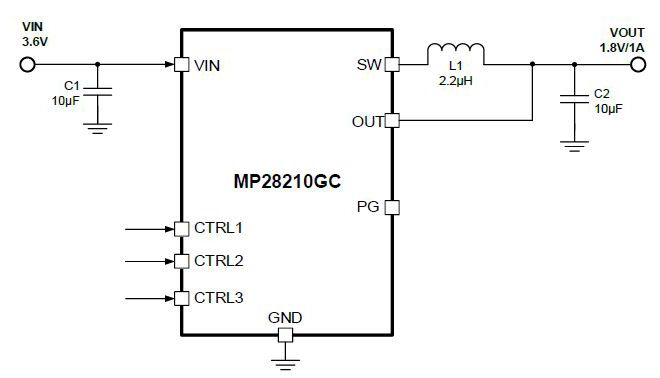
MP28210 是一款含有 1A 高效率降压开关变换器的电源管理芯片。当负载电流在 µA 范围内时,nA 静态电流能提供极高的效率。
MP28210 的最小输入电压低至 2V,可以允许系统直接由电池供电。恒定导通时间(COT)控制方案提供了快速瞬态响应和高轻载效率,并将系统应用对于输出电容值的需求降至最低。通过集成误差放大器可严格控制输出电压范围。通过 CTRL 引脚来控制启动/关断以及输出电压的选择。全方位保护功能包括欠压锁定保护(UVLO)、过流保护(OCP)和过温关断保护。
MP28210 最大限度地减少了现有标准外部元器件的使用,采用小尺寸 CSP-12(1.2mmx1.6mm)封装。

深圳市宇芯半导体有限公司
电话:0755-33561021 传真:0755-85298357
联系人:刘先生 手机:13631567214 QQ:753172381
首页 产品中心 代理品牌 IC学院 IC资讯 应用方案 常见问题 了解宇芯 企业新闻 企业招聘 联系我们
Copyright © 2005-2022 All rights reserved 深圳市宇芯半导体有限公司 粤ICP备2022054100号统计工具
地址:深圳市宝安区西乡街道渔业社区轻铁东五巷5号二单元5D电话:13631567214
传真:0755-85298357邮箱:753172381@qq.com技术支持:深圳市宇芯半导体有限公司
深圳最专业的IC代理商,IC供应商,慧能泰代理商,芯朋微代理商,江智代理商,3PEAK代理商,Spansion代理商,Winbond代理商.你身边最优秀的IC供应商合作伙伴
宇芯半导体官方微信
扫一扫立即加关注