4V-60V 电流控制模式同步降压控制器

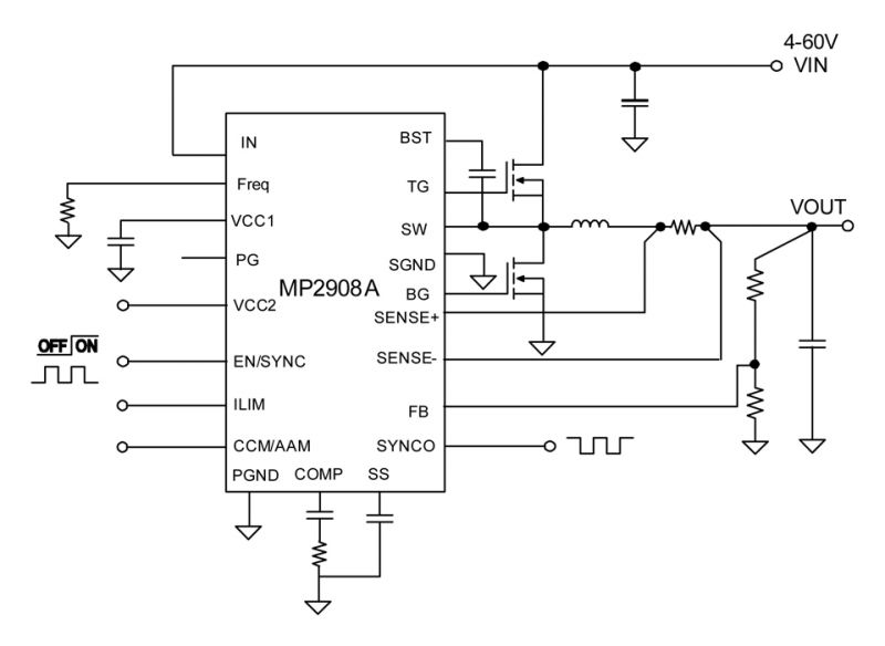
MP2908A 是一款高压同步降压控制器,直接降压 电压高达 60V。MP2908A 采用 PWM 电流控制模式,具有精确的逐周期限流保护,能驱动双路 N-通道 MOSFET。
高级异步模式(AAM)可启用非同步工作,PFM 模式可优化轻载效率。
对于噪声敏感性应用,MP2908A 的工作频率可通过外部电阻设置或同步至外部时钟。全方位保护功能包括精确的输出过压保护(OVP)、输出过流保护(OCP)和过温保护。
The MP2908A 采用 TSSOP20-EP 和 QFN-20 (3mmx4mm) 封装。

深圳市宇芯半导体有限公司
电话:0755-33561021 传真:0755-85298357
联系人:刘先生 手机:13631567214 QQ:753172381
首页 产品中心 代理品牌 IC学院 IC资讯 应用方案 常见问题 了解宇芯 企业新闻 企业招聘 联系我们
Copyright © 2005-2022 All rights reserved 深圳市宇芯半导体有限公司 粤ICP备2022054100号统计工具
地址:深圳市宝安区西乡街道渔业社区轻铁东五巷5号二单元5D电话:13631567214
传真:0755-85298357邮箱:753172381@qq.com技术支持:深圳市宇芯半导体有限公司
深圳最专业的IC代理商,IC供应商,慧能泰代理商,芯朋微代理商,江智代理商,3PEAK代理商,Spansion代理商,Winbond代理商.你身边最优秀的IC供应商合作伙伴
宇芯半导体官方微信
扫一扫立即加关注